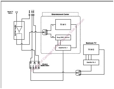
Visio-Camper Satellite TV System Wiring Diagram

error: Content is protected !!

Pkg. download step by step